The Great Pyramid of Giza continues to captivate historians, archaeologists, and engineers with its engineering brilliance. A subtle yet striking feature; its four faces indented along their central lines. Forming an eight-sided structure; has long puzzled researchers. In a groundbreaking 2023 study published in Archaeological Discovery, Akio Kato attributes this concavity to inward sloping courses, tilted at approximately 11 degrees. Which were crucial for the pyramid’s resilience against gravity, earthquakes, and rainstorms over 4,500 years. This article delves into Kato’s findings, exploring how geometry, physics, and environmental factors shaped this architectural marvel. Revealing the ingenuity of ancient Egyptian builders.
The Mystery of the Pyramid’s Eight Sides

The Great Pyramid’s eight-sided design remained unnoticed until modern technology shed light on it. In 1883, pioneering archaeologist Flinders Petrie meticulously surveyed the pyramid, noting its faces were hollowed, with a 0.94-meter indent on the north side. In 1926, British Air Force pilot Percy Groves captured aerial photographs during an equinox, revealing the pyramid’s split faces as two right triangles per side. Satellite imagery from Quick Bird in 2002 further confirmed this octagonal shape. French mathematician André Pochan, in 1934, used infrared photography to document a 0.92-meter indent on the southern face. Highlighting the temperature differences between the divided faces.

Kato’s research posits that this eight-sided shape results from the pyramid’s internal structure—specifically, its inward sloping courses. These layers, inclined at approximately 11 degrees, are proposed to have been essential for the pyramid’s stability. Buttressing against gravitational forces, earthquakes, and rainstorms over 4,500 years.
Geometry Behind the Concavity

Kato’s analysis hinges on a geometric model of the pyramid as a square structure composed of four inclined triangular planes. When builders laid cubic blocks on these planes, the geometry naturally produced a slight indentation along each face’s midline. Kato calculates that a slope of 1/5 yields a maximal indent of 0.98 meters, closely matching Petrie’s and Pochan’s measurements. This precision aligns with ancient Egyptian practices, which favored simple unit fractions like 1/5 for ease of measurement during construction. To maintain accuracy, builders measured angles rather than lengths on inclined planes. This avoided errors from heavy cords that would sag under their weight, as noted by Isler (1983).

This geometric approach explains why the pyramid appears eight-sided when viewed from above. The 11-degree slope, practical and repeatable, reflects the Egyptians’ sophisticated understanding of geometry, ensuring both aesthetic symmetry and structural integrity. Kato’s model also suggests that the concavity was hidden by casing stones, which thickened along the midline to maintain a smooth, square-pyramid exterior until their removal revealed the indented core.
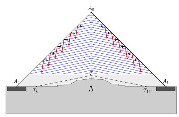
Engineering for Enduring Stability
The Great Pyramid’s ability to endure 4,500 years stems from its reinforced base and concave design. Kato highlights a natural outcrop, comprising 20% of the pyramid’s volume, integrated into a cross-shaped substructure. Zalewski (2017) identified “Alpha triangles”—triangular areas of strong limestone (grainstone) at the base’s corners, precisely fitted with homogeneous mortar. These, along with corner sockets, resist diagonal tensions caused by gravitational forces. The concavity further enhances stability by directing forces inward, compacting the structure over time, much like interlocking crystals in Roman concrete.

Kato’s force diagrams illustrate this mechanism. Gravity acting on blocks along inclined courses splits into two components: one pushing blocks toward the center, tightening the core, and another slightly outward, countered by the reinforced base.
This design contrasts with level courses, which distribute forces laterally, risking structural loosening. The pyramid’s base, incorporating the outcrop and Alpha triangles, protects against lateral tensions, ensuring long-term durability.
Battling Rainstorms and Erosion
Despite Egypt’s arid climate, rainstorms posed a significant threat. Historical records, such as the Tempest Stela of Ahmose (circa 1550 BC), describe a massive storm devastating the Theban region. Excavations at Heit el-Ghurab, the workers’ town near Giza, reveal multiple destructive floods during the reigns of Khafre and Menkaure.

Kato estimates the pyramid endured over 500 rainstorms in 4,500 years, eroding its limestone casing, especially after the 1303 AD earthquake (magnitude 6.5) dislodged most casing stones.To combat erosion, Kato proposes a drainage system within the pyramid’s core. Chamfered edges of blocks and a “Central Well” formed a grid of vents and holes, channeling rainwater downward. Inward sloping courses facilitated this flow, unlike level courses, which allow water to spread laterally, slowing drainage and increasing erosion risks.
This system, combined with the original casing stones’ precise fit, protected the pyramid from water damage, contributing to its longevity
Scaled-Down Models and Long-Term Dynamics
To understand the pyramid’s behavior over millennia, Kato employs scaled-down models, drawing on rheology and geological scaling principles. A 20 cm model (10⁻³ scale) simulates 4,500 years in 140 years, using soft granular materials to mimic limestone’s strength (15–100 MPa, reduced due to weathering). This approach echoes physicist Kurt Mendelssohn’s 1970s experiments, where plastic models demonstrated how gravity-induced forces deform pyramids. Mendelssohn showed that level courses lead to lateral spreading, weakening the structure, while Kato’s model reveals that inclined courses concentrate forces centrally, tightening the pyramid.
The Step Pyramid of Djoser, built a century earlier, serves as a half-scale model (1/2) of a level-course pyramid. Its severe deterioration, exacerbated by the 1992 Cairo earthquake (magnitude 5.8), suggests that a Great Pyramid with level courses would have collapsed. In contrast, the inclined courses of Khufu’s pyramid have maintained its integrity, highlighting the superiority of this design.
Comparing the Giza Pyramids
The eight-sided feature varies among Giza’s pyramids. Kato suggests Khufu’s (1/5 slope, ~11°) and Menkaure’s pyramids share similar indents, reflecting comparable internal structures. Khafre’s pyramid, with a gentler 1/8 slope (~7°), exhibits a shallower concavity (<40 cm), likely due to simpler internal chambers requiring less steep courses. This variation underscores the tailored engineering approaches for each pyramid, with Khufu’s design optimized for maximum stability.
Alternative Theories and Testing Challenges
Several theories attempt to explain the concavity. Mendelssohn (1973) proposed that builders raised edge blocks slightly to create an inward thrust. Countering lateral forces, but Kato deems this method too labor-intensive for the entire structure. Archaeologist Franck Monnier (2022) argued that medieval quarrymen, dismantling casing stones for reuse in Cairo, caused uneven surfaces. Yet Kato counters that such careful removal wouldn’t produce precise, symmetrical indents. Other theories, like Bauval’s (2016) idea of a symbolic “virtual space”. Or Seyfzadeh’s (2017) theological interpretation tied to the number eight, lack a structural purpose.
Testing Kato’s theory is challenging due to the pyramid’s impeccable masonry, which conceals its core. Non-invasive methods, such as tracing rainwater flow to confirm downward drainage patterns, could provide indirect evidence of inclined courses. Advanced imaging, like radar or muon tomography, may offer further insights without damaging the monument.
Conclusion: A Structure That Strengthens Over Time
Kato’s research redefines the Great Pyramid as a dynamic structure, its eight sides and inward sloping courses engineered to grow stronger over time. By channeling natural forces inward, the pyramid resists gravity, earthquakes, and erosion, much like Roman concrete strengthens in seawater. This ingenious design, rooted in precise geometry and practical engineering, ensures the pyramid’s enduring presence. As we unravel its secrets, the Great Pyramid remains a testament to ancient Egyptian brilliance, inspiring awe and study for future generations.
References
- Isler, M. (1983). Concerning the Concave Faces of the Great Pyramid. Journal of the American Research Center in Egypt, 20, 27–32. https://doi.org/10.2307/40000899
- Kato, A. (2023). The Concavity of the Great Pyramid Can Be Derived from Inward Sloping Courses Needed for the Stability. Archaeological Discovery, 11(1), 65–106.
- Mendelssohn, K. (1973). A Building Disaster at the Meidum Pyramid. The Journal of Egyptian Archaeology, 59, 60–71. https://doi.org/10.1177/030751337305900108
- Monnier, F. (2022). The So-Called Concave Faces of the Great Pyramid. Interdisciplinary Egyptology, 1, 1–18.
- Zalewski, F. (2017). Petrographic Observations of the Building Stones of the Great Pyramid of Giza. Journal of Geological Resource and Engineering, 4, 153–168.
- Bauval, J. P. (2016). The Concavity of the Great Pyramid: A Design Feature? Did the Designer Know the Meter Unit?
- Seyfzadeh, M. (2017). The Mysterious Pyramid on Elephantine Island: Possible Origin of the Pyramid Code. Archaeological Discovery, 5, 187-223.
